サイトロゴ

iPS細胞由来の腸管オルガノイドを使った薬剤評価系

①陰窩絨毛様構造を有し、パネート細胞や胚細胞なども含まれる生体に近い腸管オルガノイド②トランスウェルで評価可能な絨毛様構造を持つ2次元培養系も開発

Advantages

・ 既存の腸管上皮細胞に比べて、構造や関連遺伝子の発現が生体腸管に近い性質を持つ細胞での薬剤評価が可能
・ 疾患特異的iPS細胞を使用することで病態モデルへの展開も期待される
・ 2次元培養系を元にしたOrgan-on-chipの開発も可能

Background and Technology

腸管オルガノイドは、腸疾患や薬物動態の研究のための重要なツールであり、iPS細胞由来腸管オルガノイドはヒト生体系に近い評価を行うことができると期待されている。一方で、既存の分化誘導法ではマトリゲル包埋による培養が必須であり、大量生産が困難という課題があった。
発明者らは、ヒトiPS細胞から浮遊培養でより生体腸管構造に近い陰窩絨毛構造を有し、パネート細胞や胚細胞など各種の腸管マーカーの発現がヒトの腸組織と近い腸管オルガノイドの誘導に成功した。また、再生医療用にマトリゲル等の生物材料を使用せずに誘導する方法も開発した。
さらに誘導したオルガノイドを、気液界面培養法を用いて二次元培養系を確立することにも成功した。この二次元培養系によって作製した細胞の腸管バリア機能は生体腸管に類似した値となり、陰窩絨毛様の構造も観察された。このiPS細胞由来のオルガノイドは薬物動態評価や安全性試験、免疫細胞等との相互作用評価などの幅広い分野において、既存の腸管上皮細胞を用いた評価系よりも、高精度で生体系に近く、かつ簡便に利用できる評価系になると期待される。

Data

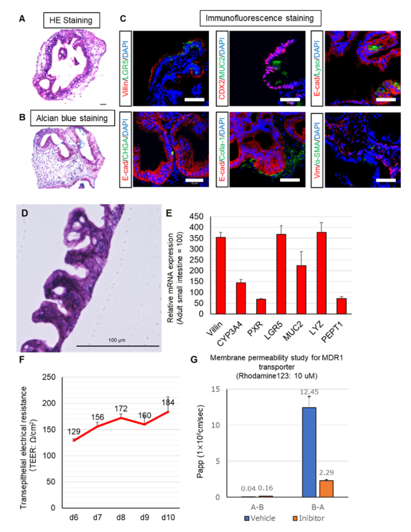
- iPS細胞から誘導した腸管オルガノイドの形態(A:HE染色)と分泌機能(B:Alcian Blue染色)および各構成細胞のマーカー(腸管上皮細胞:Villin、杯細胞:MUC2、中・後腸:CDX2、幹細胞:LGR5、パネート細胞:Lysozyme、内分泌細胞:Chromogranin A (CHGA))の発現(C)、
- 腸管オルガノイドを気液培養で2次元展開培養した時の2次元的な形態・陰窩絨毛様構造(D:HE染色)、構成細胞のマーカー発現(薬物代謝酵素関連:CYP3A4・PXR、LYZ:Lysozyme、ペプチドトランスポーター:PEPT1)(E)、経上皮電気抵抗(TEER)値(F)、MDR1 (P-gp) トランスポーターの薬物(Roadmine123)排出活性と阻害剤による抑制効果(G)

Expectations

本発明のライセンスを受けて腸管オルガノイドおよび2次元培養試験系の製品化に取組む細胞製品の開発企業とのパートナリングを求めています。また、製薬企業や創薬支援企業における試験研究およびサービス用途での非独占的な実施許諾も可能です。

Principal Investigator

松永 民秀 先生 (名古屋市立大学)

Patents and Publications

・Biomaterials (2022) DOI: 10.1016/j.biomaterials.2022.121696
・J Pharm Sci. (2021) DOI: 10.1016/j.xphs.2021.03.014
・WO/2018/207714, WO/2020/091020

プロジェクト番号:wl-02804a