サイトロゴ

花卉類の鮮度保持シート

気孔を閉じる作用を持つm-bis-BITCにより花卉の萎れを防止し鮮度を保持する

Advantages

気孔を閉じる作用を持つm-bis-BITCにより花卉の萎れを防止し鮮度を保持する
- 揮発性シート技術との組合せにより効果が向上することが期待される
- 花卉等の乾燥や萎れを防止することにより鮮度を維持

Background and Technology

花卉類は産地から店頭に並ぶまでの物流工程や保管工程での萎れの抑制は一つの課題とされている。近年では高温傾向が続いていることから、保管時に水分が失われやすく、萎れ抑制のために保湿するとカビが発生しやすくなる。このような背景から、植物の気孔の開閉を制御することで花卉類の鮮度保持を実現することは有望なコンセプトである。これまでに植物気孔を閉じる化合物の報告はあるが、植物表面のワックス層が障壁となることで効果が限定されてしまうという課題があった。
発明者らは、アブラナ目植物の天然物であるベンジルイソチオシアネート(BITC)が高い気孔開口抑制活性を示すことを見出した。BITCは切り花の葉に塗布することで萎れを遅らせる鮮度保持効果を発揮した。また、最大で66倍強力な活性を発揮するBITC類縁体の開発にも成功した。 これら類縁体の一つであるm-bis-BITCを、土植えの植物に塗布したところ、長時間の乾燥耐性を付与することに成功した。開発されたBITC類縁体は、従来の気孔開口抑制剤よりも植物組織の萎れ抑制効果が高いことが示された。また、揮発性シートとの組合せによって、製品としての機能向上が期待される。

Data

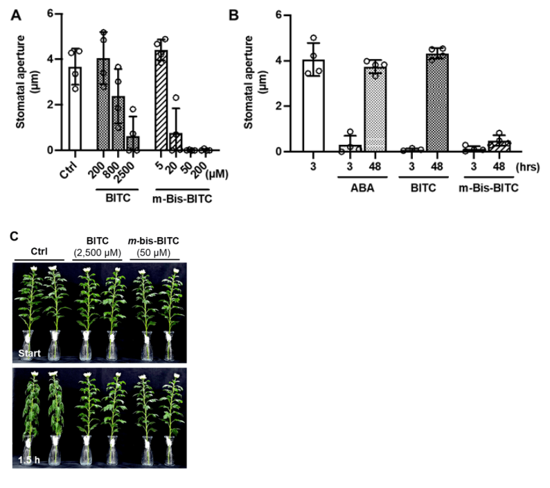
- BITCとm-bis-BITCをキクの無傷葉に塗布し、気孔開口抑制効果を測定したところ、m-bis-BITCはより低濃度での効果を発揮し、アブシシン酸(ABA)よりも持続性に優れていることが確認された(A,B)。
- キク切花に対して、BITCおよびbis-BITCを展着剤添加条件下で浸漬したのちの萎れ抑制効果が確認された(C)。

Expectations

揮発性シート、食品保存シートなどシート化技術を有している企業様との連携によって、花卉類の鮮度保シートの実用化開発に取り組む協働パートナー企業を募集しております。評価試験のためのm-bis-BITCのMTAも可能です。

Publications and Patents

論文:https://doi.org/10.1038/s41467-023-38102-7
Patents:特願2022-072557

Researchers

相原 悠介 先生、佐藤 綾人 先生、木下 俊則 先生(東海国立大学機構 名古屋大学)

プロジェクト番号:wl-04215a