サイトロゴ

抗肥満・抗糖尿病治療薬

SerpinA1による脂肪細胞の活性化(UCP1発現促進やミトコンドリアの活性化)の亢進に基づく治療メカニズム

Advantages

- 内在性の分泌性タンパク質SerpinA1(別名:α1-antitrypsin)が、褐色脂肪細胞の活性化や、白色脂肪細胞のベージュ化を促進する
- SerpinA1は、これまでに別の疾患の治療薬として臨床応用の実績あり
- 標的メカニズムをベースにして、SerpinA1に代わる低分子化合物の開発の可能性あり

Background and Technology

肥満や2型糖尿病は脂肪細胞のインスリン抵抗性が原因であり、エネルギー消費する褐色脂肪が加齢に伴って退縮することがその根底にある。本研究者らは、インスリンシグナルが全く伝達されないIR/IGF1R-inducible DKOマウスを自ら開発し(2017年発表)、同DKOマウスにおいて褐色脂肪が萎縮するがその後リカバリーされる現象を発見した。そこから着想し、褐色脂肪細胞の再生に関わる因子を血清プロテオミクスにより解析し、分泌性タンパク質SerpinA1を同定した。同タンパク質が脂肪細胞のミトコンドリアの活性化を通じて褐色脂肪細胞の活性化および白色脂肪細胞のベージュ化を促進する作用を持つことを確認した。また、同タンパク質が受容体を介して脂肪細胞に作用することが示唆された。
なお、SerpinA1は、SERPINA1遺伝子の変異が原因で起こるα1-アンチトリプシン欠乏症(指定難病)の治療薬として臨床応用されており、さらに改変体等の開発が継続して行われている。

Data

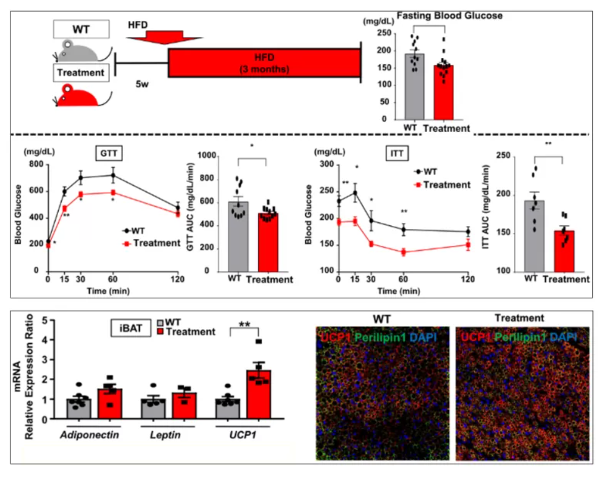
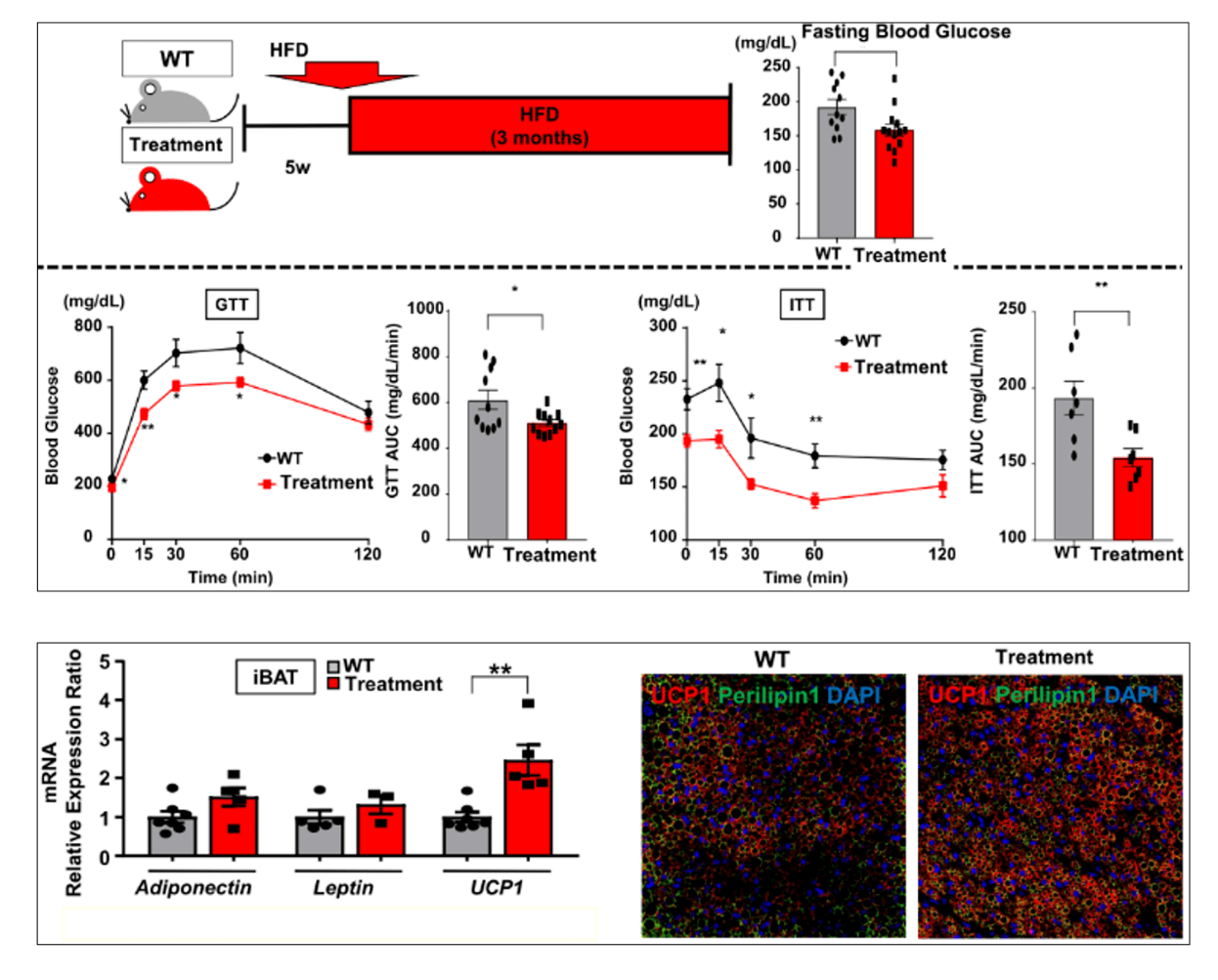
マウス動物実験において、同タンパク質の過剰発現により、高い耐糖能・インスリン抵抗性改善を示し(上図)、褐色脂肪組織でUCP1上昇(下図)と熱発生、白色脂肪細胞のベージュ化促進、耐寒能向上が確認された。
また、同タンパク質のKOマウスでは耐糖能低下・インスリン抵抗性を示し、耐寒能が低下した。

Expectations

テックマネッジ株式会社では、熊本大学からの委託により、本発明のライセンス導入による製品化・実用化をご検討いただける企業様を探しています。
現在、マウス動物実験において、同タンパク質の過剰発現による抗肥満・抗糖尿病効果を確認済であり、私たちは本技術について協働して実用化研究開発に取り組むパートナー企業を募集しております。発明者との面談も可能ですので、ご希望等ございましたら何なりとお尋ねください。

Principal Investigator

阪口 雅司 助教(熊本大学 大学院生命科学研究部 代謝内科学講座)

Patents and Publications

Patents
- PCT/JP2023/024246(WO2024/005157として国際公開済)

Publications
- Okagawa S, et al., Nat Commun. (2024) 15, 9585.
doi: https://10.1038/s41467-024-53835-9

プロジェクト番号:jt-04294