サイトロゴ

ミグルスタットのドラッグリポジショニングによる特発性肺線維症治療薬

リン酸化Smadの核内移行を抑制しMyofibroblastへの分化誘導を阻害するメカニズム

Advantages

リン酸化Smadの核内移行を抑制しMyofibroblastへの分化誘導を阻害するメカニズム
- 既存のIPF治療薬の作用点である炎症性サイトカインの抑制やFGFR阻害とは異なる作用点
- 肺線維症だけでなく肝線維症の治療効果も確認されており、強皮症など他の線維症に関する適用拡大も期待される

Background and Technology

特発性肺線維症(IPF)では過剰に蓄積した線維芽細胞から分化した筋線維芽細胞がコラーゲンやフィブロネクチンなどの細胞外マトリックスを沈着させる病態を特徴とする。TGF-β1は、線維芽細胞から筋線維芽細胞への分化(Fibroblast-myofibroblast differentiation: FMD)を促進する線維化促進因子であり、FMDの阻害はIPF治療の治療標的の一つである。
発明者らは抗FMD作用を有する化合物をスクリーニングする過程でニーマン・ピック病C型やゴーシェ病の治療薬として臨床承認されているミグルスタット(グルコシルセラミド合成酵素(GCS)阻害薬)が、Smad2/3の核内移行を阻害することにより、TGF-β1誘導性FMDを阻害することを示した。
ブレオマイシン(BLM)誘発肺線維症モデルマウスにおいて、ミグルスタットの投与によって呼吸機能の悪化が顕著に改善された。さらに、BLM誘発肺損傷モデルにおけるミグルスタットの抗線維化作用は、IPFの治療薬として臨床承認されているピルフェニドンやニンテダニブと同様であった。

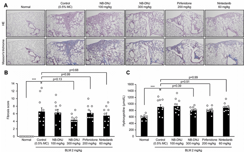
Data

- ヒト肺線維芽細胞HFL1におけるGCSのノックダウンではTGF-β1誘発性FMDを抑制しなかったことから、ミグルスタットはGCS阻害作用とは独立したメカニズムで抗FMD作用を発揮することが示唆された。
- BLM誘発肺線維症モデルにおけるミグルスタット(NB-DNJ:100mg or 300mg/kg)、ピルフェニドン(200mg/kg)、ニンテダニブ(60mg/kg)の経口投与による線維化状態(A)スコア(B)hydroxyproline の沈着(C)の比較。

Expectations

ミグルスタットのドラッグリポジショニングによるIPF治療薬の開発に関心のある企業を求めています。

Principal Investigator

中村 浩之 先生 (千葉大学 薬学研究院)

Patents and Publications

Patents
特許第7109039号(日)10,478,427(US)10,980,78(US)

プロジェクト番号:wl-04682